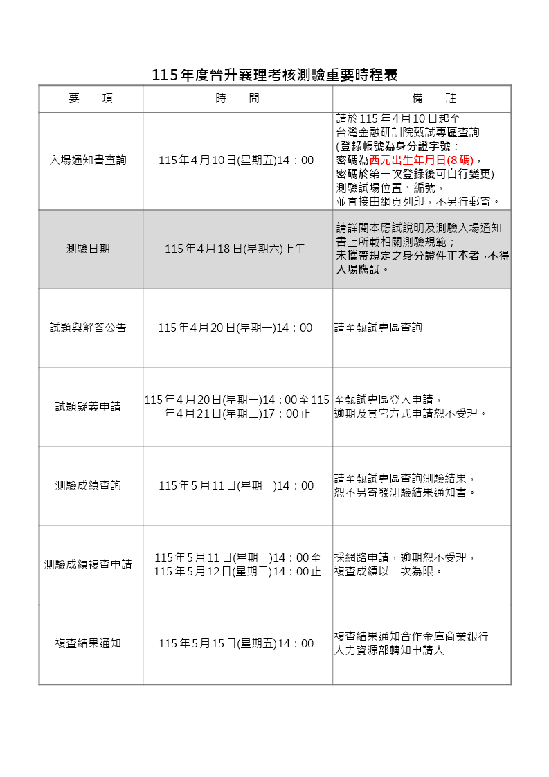
合作金庫商業銀行115年度9職等晉升10職等考核測驗

重要時程表