訊息視窗
×
115年3月國際認證高級理財規劃顧問暨理財規劃顧問專業能力測驗
甄試簡章
重要時程表
最新公告/查詢
報名流程說明
我要報名
訂單查詢
客戶服務
常見問題
其它連結
回研訓院首頁
至網路書店
至證照首頁
至就業招考
首頁
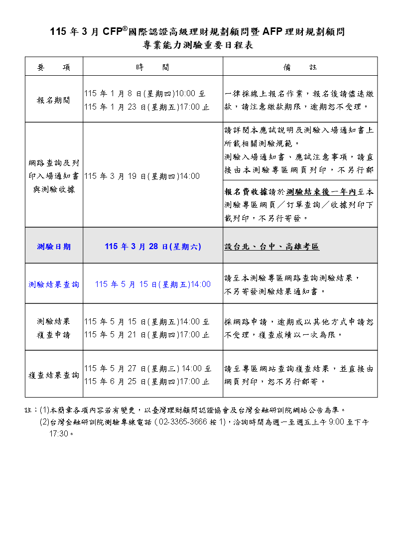
重要時程表
重要時程表
重要時程表PDF下載