訊息視窗
×
中央銀行115年駐衛警察隊隊員甄選
甄選簡章
重要時程表
最新公告/查詢
報名流程說明
我要報名
訂單查詢
客戶服務
其它連結
回研訓院首頁
至網路書店
至證照首頁
至就業招考
首頁
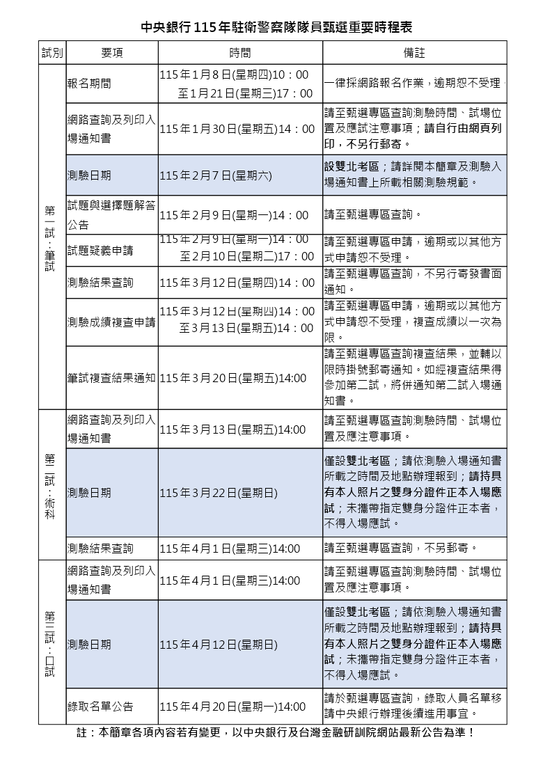
重要時程表
重要時程表
重要時程表PDF下載